第二届“金工匠杯”建筑门窗安装技能大赛(山东赛区)暨第一届山东省建筑门窗安装技能大赛成功举办
第二届“金工匠杯”建筑门窗安装技能大赛山东赛区暨第一届山东省建筑门窗安装技能大赛于6月5日在济南市章丘区中国建筑绿色产业园成功举办。本次赛事由中国建筑金属结构协会检测认证分会主办,山东省建筑门窗幕墙行业协会承办,并得到山东省建设建材工会、中建八局第一建设有限公司等单位的大力支持。
本次大赛以“精艺筑窗,匠心护航”为主题,吸引了来自全省26支优秀安装团队、近200名选手同台竞技,展现了新时代建筑门窗安装“金工匠”的精湛技艺与职业风采。

中国建筑金属结构协会副会长兼秘书长咸大庆在开幕式上发表致辞。他强调,要通过培训、竞赛、认证、交流等多维度的联动模式,构建一个标准化的门窗安装交付技能提升生态圈,为打造符合“好房子”标准的高品质住宅奠定坚实基础,从根本上推动门窗安装交付水平的整体跃升,为消费者提供更优质、更可靠的服务,助力行业高质量发展。
山东省住房和城乡建设厅党组成员、副厅长、一级巡视员王润晓,中国建筑金属结构协会检测认证分会会长王洪涛,山东省建设建材工会副主席王轶,山东省住房和城乡建设发展研究院党委书记、院长赵元刚,节能科技处副处长陈恒亮,中国建筑金属结构协会检测认证分会副会长田晨,天津市钢结构幕墙和门窗协会会长张海宇,北京建筑五金幕墙行业协会会长权燕玲,中建八局一公司副总经理李云,成都硅宝科技股份有限公司副总裁王有强以及山东全省各参赛代表队等300余人参加了开幕式。

王润晓在致辞中指出,要深刻认识做好新时代高技能人才工作的重大意义,充分发挥企业主体作用,强化协会服务发展功能,大力弘扬工匠精神,打造一支技艺精湛、素质优良的建筑门窗安装队伍,为促进山东省门窗行业绿色智能发展、推动住房城乡建设绿色低碳高质量发展做出更大贡献。

王轶在致辞中指出,技能人才是支撑中国制造、中国创造的重要基础,希望参赛选手发扬“工匠精神”、裁判团队坚持“公平公正”、组委会强化“服务保障”,通过此次竞赛发掘一批技术精湛、作风过硬的“齐鲁工匠”,让优秀的技能型人才成为推动行业高质量发展的中坚力量。

开幕式上,与会领导共同启动技能大赛。

本次大赛分为上午、下午两场,项目为家装场景的外窗安装。参赛选手需在100分钟内完成包括安装准备、场地布置、工具使用、洞口测量、框扇玻璃安装调试、外框密封、最终安装交付等全流程操作。比赛内容全面覆盖门窗安装的核心环节,注重理论知识与实践能力的结合,旨在提升行业整体技术水平和标准化作业能力。
大赛规则由检测认证分会牵头制定,采用《建筑门窗安装工程技术规程》(T/CECS 1334-2023)作为考核标准,从洞口测量到密封交付全流程设置评分细则,确保比赛公平性与专业性。裁判团队由分会审核并委派的资深专家担任,对参赛队伍进行严格评审。
同期,检测认证分会还举办了“门窗安装交付技术论坛”。
王洪涛在致辞中希望参赛选手在赛场上发挥出水平,展现山东赛区的实力和风采。
检测认证分会副会长田晨分享了《门窗安装交付的现状和“金工匠”的使命》。他指出,当前行业存在安全投入不足、应急预案缺失、施工标准化薄弱等核心问题,分会针对以上问题提出“金工匠”平台战略:一是建立“培训+测评+竞赛”闭环体系,依托协会标准《建筑门窗安装工程技术规程》(T/CECS 1334-2023)推动安装标准化,通过赛事、培训、媒体矩阵多方面提升安装交付的安全和质量;二是将联合保险机构推出为门窗行业定制的雇主责任险,覆盖高空作业等高风险场景。他强调,高空作业防坠是分会目前工作的重点之一,分会将通过比赛和培训引进成熟、完备的门窗防坠落解决方案,将最大程度确保所有安装师傅的施工安全。
江苏耐特尔绳带有限公司总经理姚鹏针对《门窗防坠落解决方案》,提出区域限制系统、防坠落系统与绳索技术作业规范,强调“意识高于技术,技术高于装备”的安全理念,并展示符合GB 6095-2021标准的防坠落系统及锚点选择规范。
固诺(天津)实业有限公司的高级经理常清亮做了以《关心施工者健康&门窗密封解决方案》为题的分享,重点阐述了美盛系列环保密封胶的法国A+认证和低VOC特性,数据显示其产品气密性达0.08~0.14,远超IECC居民住宅<3的标准要求,并推出专为安装师傅定制的健康关怀工具包。
河北筑恒科技有限公司应用技术经理秦皓分享了《论门窗气密膜的应用价值及施工解析》,通过外窗水密性实体检测展示打胶式与自粘式膜材的适用场景,并以石家庄当代府MOMA等项目为例解析气密层构建方案。
格屋贸易(上海)有限公司华东区销售总监韩文振分享了《格屋五金:德国技术驱动品质保障》,重点推介ALU-JET CC610(F)系列高承重五金系统,单扇承重达400kg,配合无基座执手设计实现快捷安装。
硅宝科技北京公司的应用技术总监刘灿围绕《定制未来,绿动双碳》主题,探讨绿色双碳背景下硅酮密封胶创新应用,分享其产品在成都天府国际机场、北京大兴机场等项目的节能案例。
中国南玻集团股份有限公司的童帅演讲了《定制玻璃选型技术交流》,详解冰麒麟玻璃多层纳米银技术如何实现高隔热、高保温性能,并通过隔声量Rw达42dB的夹层玻璃数据展示降噪优势。
凡奢实业(上海)有限公司总设计师方芳展示了为参赛选手及门窗安装行业特别定制高性能工装,采用防撕裂纤维面料与多口袋设计,兼顾作业安全与便捷性。




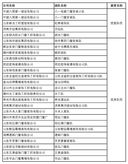
最终,来自中建八局第一建设有限公司的“八一瓴睿门窗安装小队”和“八一门窗安装队”、山东彬为工程管理有限公司的“虹泰装饰队”、济南方信集团有限公司的“方信队”、山东舒杰防火门窗工程有限公司的“舒杰门窗队”进入前五,斩获了“优胜团队”荣誉,并获得了晋级全国总决赛资格。山东佰亿源门窗代表队,山东圣罗曼门窗管家队等21支队伍也获得了“优秀团队”荣誉。
本次比赛特为参与执裁工作的裁判授予“特邀执行裁判”荣誉证书,以表彰各位专家秉持“公平、公正、公开”的执裁理念,以专业素养和严谨态度为赛事保驾护航,为行业树立技能竞赛标杆。
此外,会务组向全程支持赛事的合作伙伴颁发“优秀合作伙伴”荣誉证书,以表彰其在赛事筹备、技术保障、资源支持等方面作出的卓越贡献,彰显行业协同发展精神。
未来,分会将持续深化与各界伙伴的战略合作,携手打造更具影响力的技能交流平台,为中国建筑金属结构行业高质量发展注入长效动能。
王洪涛在大赛总结中强调,选手们在比赛中展现出了高度的专业精神和敬业态度,每位参赛选手都是过往自己的优胜者,希望获得优胜的团队在全国总决赛上再创佳绩。同时,本次比赛也为参赛企业和个人提供了展示自身实力的平台,有助于提升品牌影响力和市场竞争力。“金工匠杯”系列活动不仅是选拔人才的重要方式,更是推动行业高质量发展的有效手段。未来,分会将继续深化“培训+测评+竞赛”的长效机制,助力“中国建造”品牌建设。
本届赛事的成功举办标志着检测认证分会在推动建筑门窗安装行业标准化、专业化发展方面迈出了坚实一步,同时也为后续各站比赛和总决赛的顺利举行奠定了良好基础。随着全国总决赛的临近,山东工匠们将以饱满的热情迎接更大挑战,续写“金工匠杯”的荣耀篇章。
优秀合作伙伴名单(排名不分先后)

参赛队伍获奖情况名单(排名不分先后)


京公网安备 11010802029471号